联合利华再“卖子”曾经“功臣”为何被抛弃?
年她在洛杉矶开设了一家主打高端客群的美妆店,并直接用个人名字为店铺命名。年,该品牌正式推出护肤系列产品,涵盖皮肤护理、防晒用品等品类,凭借高品质与产品创新性在行业内树立了良好口碑。
在产品研发上,Kate Somerville凯诗薇有明确的核心方向,主打天然草本原料,核心优势在于运用活性平衡科技,实现高强度成分与天然植物精华的融合,整体定位高端护肤领域。
2015年5月,联合利华宣布将Kate Somerville凯诗薇纳入旗下。随后,Kate Somerville凯诗薇被划分至集团的高端产品(Prestige)部门,与德美乐嘉、REN等品牌成为同部门成员,为部门建设立下“汗马功劳”。
但是随着时间的发展,Kate Somerville凯诗薇的发展并没有达到预期。这一点,在联合利华宣布出售Kate Somerville凯诗薇的官网新闻中就可以窥探一二。
联合利华首席执行官Mary Carmen Gasco-Buisson评论道:“在过去的18个月里,该团队一直在努力加速Kate Somerville凯诗薇的扭亏为盈。随着品牌进入新的篇章,我们相信,其持续增长和成功将得到更好地满足其不断变化的需求的新所有权的最佳支持。我们相信,在Rare Beauty Brands团队的领导下,Kate Somerville凯诗薇拥有光明的未来。”
作为全球消费品行业的头部企业,联合利华出售Kate Somerville凯诗薇的动作,并非孤立的品牌调整,而是企业启动大规模战略重组计划中的关键一环。
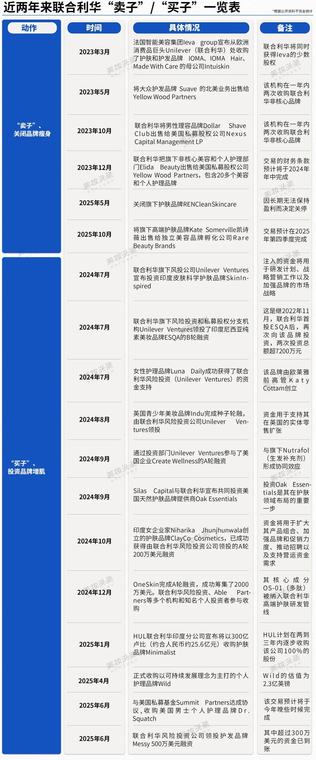
早在2023年,联合利华便开启“瘦身”,通过精简品牌矩阵优化资源分配。5月,联合利华将个人护理品牌Suave出售给Yellow Wood,该品牌专注于护发、护肤、皮肤清洁和除臭剂等多个领域。10月,联合利华又将男性理容品牌Dollar Shave Club出售给美国私募股权公司Nexus Capital Management LP。
4月份,联合利华官网显示,宣布正式收购以可持续发展理念为主打的个人护理品牌Wild,交易条款虽未披露,但据更早消息,交易金额约2.3亿英镑(约合人民币22.49亿元)。1月份,联合利华印度分公司宣布将以300亿卢比(约合人民币25.03亿元)收购印度初创护肤品牌Minimalist。
6月,联合利华在其官网宣布,已与美国私募基金Summit Partners签署协议,收购男士个人护理品牌Dr. Squatch。2019年,Dr. Squatch获得130万美元种子轮融资。依靠资金,团队扩大到150名员工,建立了自有工厂,2020年销售额突破1亿美元。据外媒报道,该品牌的年销售额已超过4亿美元(约合人民币28.68亿元)。
联合利华还在官网表示,这一补充性收购标志着集团在扩展其产品组合以涵盖高端和高增长领域方面又迈出了一步。
实际上,除了联合利华,雅诗兰黛、资生堂、欧莱雅等多个国外美妆巨头也加入一边忙着收购,一边“卖子”的阵营。
近日,欧莱雅集团和开云集团共同官宣,开云集团旗下美妆业务出售给欧莱雅集团,整体交易金额达40亿欧元(约合人民币332.20亿元),预计本次交易将于2026年上半年完成。去年12月,欧莱雅集团官网发布消息表示,收购其子公司Gowoonsesang Cosmetics Co,Ltd,其中包括由皮肤科医生Gun Young Ahn博士于2003年创立、总部位于首尔的韩国护肤品牌Dr.G。
西班牙美妆时尚巨头Puig集团发布官方声明,称将于2031年全面收购彩妆品牌Charlotte Tilbury。雅诗兰黛以8.6亿美元(约合人民币62亿元)购买了DECIEM的剩余股权,正式完成对DECIEM的收购。高丝集团对外宣布,收购泰国美容健康公司PURICO.LTD,目前已签订股份转让协议,其余股份预计将在未来三到五年内完成收购。
近期,科蒂正式宣布启动对旗下业务的战略评估,拟评估规模达12亿美元(约85.59亿元)的大众美妆部门。这一系列举措旨在将更紧密地整合集团高端美妆和大众香水业务,更加聚焦公司传统和核心优势。欧莱雅已将化妆品品牌Decléor和Saint-Gervais Mont Blanc出售给法国集团Cospal,雅诗兰黛传出计划出售旗下多个小众香水品牌......
在美妆行业头部企业的战略布局中,常能看到企业一边通过收购将新品牌纳入麾下,一边通过出售剥离部分现有资产。这种一手纳新、一手辞旧的双向动作,表面看似乎相互矛盾,甚至让人疑惑其战略方向。
但深究背后逻辑便会发现,这正是巨头们进行品牌矩阵优化重组、锚定核心战略聚焦,以及主动适配市场动态迭代的关键操盘策略,动作都清晰地指向一个行业共识:美妆战场正在从“量”的竞赛,转向“质”的较量。
这种转变也为整个美妆行业提供了启示,当市场从增量竞争转向存量博弈,如何深耕每一寸土壤、精耕每一个用户,将成为决定企业能否在“寒冬”中蓄力、在竞争激烈的市场中“破卷”的关键。


